• Mon - Fri 8:00 am - 5:30 pm
  • 1st Floor, Highbury House, Hamptons Office Park, 20 Georgian Crescent, Bryanston, 2021
  • +27 10 593 4688
  • Mon - Fri 8:00 am - 5:30 pm
  • 1st Floor, Highbury House, Hamptons Office Park, 20 Georgian Crescent, Bryanston, 2021
  • +27 10 593 4688

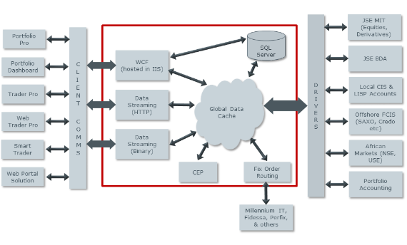
Architecture

about1

Nutcracker’s software is designed using service-orientated architecture that comprises a number of core systems. The heart of the system is the Nutcracker Central Messaging System (CMS).

Data is provided by means of custom applications which are built to connect to and interact with any number of external data sources to provide users with a variety of user friendly screens and dashboards.